









有
福井县福井市10SDK物件
加载中...
预计总费用(含手续费): $62,319
4 次浏览
这座位于福井市的木结构住宅,拥有宽敞的10SDK户型。建筑面积为211.99平方米,占地面积为663.76平方米,提供了充裕的空间。虽然建于1949年,但其宽大的占地面积蕴藏着多种用途的可能性。 周边环境宁静,生活便利设施交通便利。大面积土地可用于建造花园、确保停车空间,以及应对未来的扩建和改建。除了家庭居住,也可作为第二居所或投资物业进行考虑。
房产详情
建造年份
1949
🔴
Pre-1981 seismic standard
卧室
10
建筑材料
木造
建筑面积
211.99 平方米
土地面积
663.76 平方米
土地所有权
永久产权
用地性质
住宅区
楼层
—
停车位
—
短租可行性
较难
最近车站
机场
温泉
超市
便利店
医院/诊所
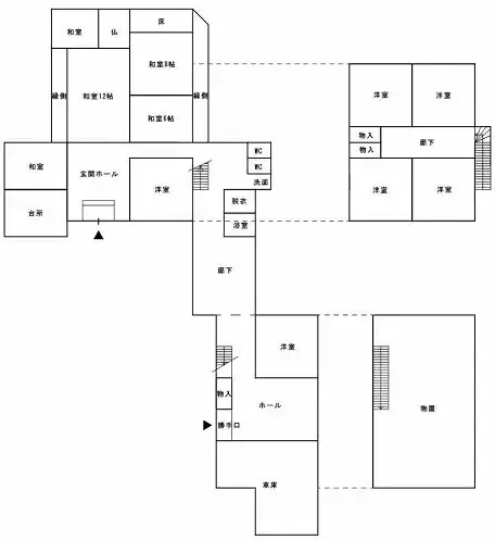
户型图

来源:查看原始链接
加载中...
预计总费用(含手续费): $62,319
4 次浏览
有
...
